Mobile · Maps & discovery

Soupape Mobile Application Design

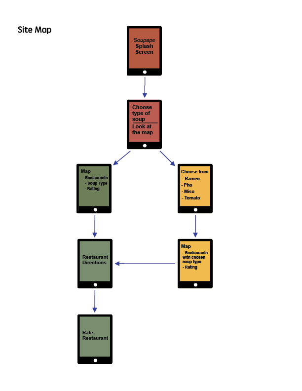
Soupape — Warming up, secured! Find the closest place for a warm bowl of soup when you’re cold in winter. Searching “soup” on maps misses ramen, pho, and other dishes — Soupape gathers them in one place.

Features

Design goals

Competitive notes

Yelp: “Soup” returns many restaurants, but you still dig through menus to find a warm bowl — Soupape surfaces warm bowls directly.

Google Maps: Similar map model, but only “soup” dishes the app recognizes — icons show which dish each place offers.

Prototype

Adobe XD clickable prototype

Soupape prototype overview
Splash screen
Home screen
Home screen variant
Choose soup
Choose soup alternate
Map of soup places
Map screen variant 1
Map screen variant 2
Map screen variant 3
Wireframe scenario A
Wireframe scenario B
Wireframe flow
Wireframe detail
Wireframe screens
Wireframe exploration
Wireframe set